Sekolah Tinggi Agama Kristen Patria Oikumene

logostak

Surat Menteri Agama RI
No : 688 Tahun 2025

Jl. Ahmad Yani No: 37 Blitar 66131
Jawa Timur

sekolah kristen1

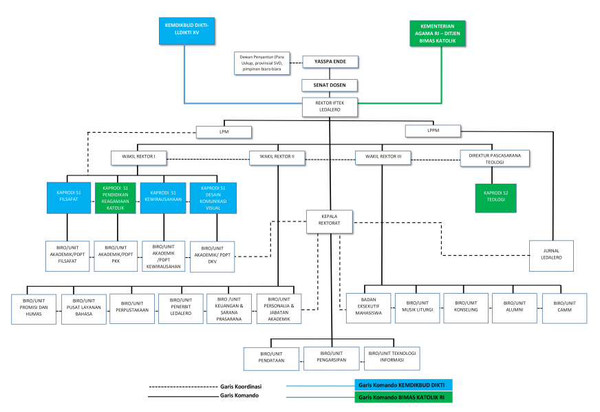
Organigram

Scroll to Top